上海视觉

上海视觉 ›› 2024, Vol. 0 ›› Issue (4): 128-135.

• 新锐观点 • 上一篇    下一篇

基于早期采纳者创新动机的褶皱服装价值影响分析

江润恬, 许旭兵   

  1. 东华大学,上海 200051
  • 出版日期:2024-12-20 发布日期:2025-03-20
  • 作者简介:江润恬(1997— ),女,东华大学服装与艺术设计学院,设计学博士研究生。研究方向为感性工学、服装材料设计、功能性褶皱服装设计理论与应用。
    许旭兵(1961— ),男,东华大学服装与艺术设计学院教授,博士生导师,东华大学潮流文化与经济研究中心副主任。研究方向为服装视触觉美学感知、智能服装功能结构美学研究。
  • 基金资助:
    教育部哲学社会科学研究重大课题攻关项目“汉族纺织服饰史料整理与中国风格实证研究(21JZD048)”;上海市科学技术委员会“科技创新行动计划”“一带一路”国际合作项目“纺织智能制造与工程国际联合实验室(21130750100)”

Analysis of the Value Impact of Pleated Apparel Based on Early Adopters' Motivation to Innovate

JIANG Runtian, XU Xubing   

  • Online:2024-12-20 Published:2025-03-20

摘要:

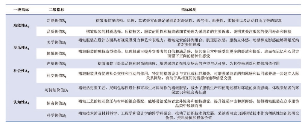
为提升褶皱服装的品牌竞争力、表达力和用户满意度,提出基于早期采纳者创新动机的褶皱服装价值影响因素的探究。首先,针对早期采纳者和消费者创新动机,总结出功能性、享乐性、社会性和认知性四个维度的创新动机,调研并归纳褶皱服装消费价值因素,得到与创新动机相对应的九个价值指标。其次,制定个体基本特征、采纳者特征和褶皱服装价值调查问卷,对量表进行秩相关和信效度检验。再次,采用二阶聚类法判断褶皱服装价值指标的重要性。结果表明,褶皱服装的美学价值(1)、惊奇价值(0.98)、品质价值(0.94)和愉悦价值(0.94)最为重要,归纳出时尚审慎型(40.2%)、潮流创变型(42.2%)和美学先锋型(17.6%)3种消费群体画像。本研究探索了影响消费者采纳褶皱服装的价值因素,弥补了褶皱服装在目标消费群体的特征偏好、消费动机等方面的空白,有助于褶皱服装品牌有效研发满足用户需求的产品。

关键词: 早期采纳者, 创新动机, 褶皱服装, 消费价值, 二阶聚类, 人群画像

Abstract:

In order to enhance the competitiveness, expressiveness and user satisfaction of pleated apparel brands, we propose to explore the factors influencing the value of pleated apparel based on the innovation motives of early adopters. Firstly, we summarize four dimensions of innovation motives, namely, functional, hedonic, social, and cognitive, for early adopters and consumers, and investigate and summarize the value factors of pleated apparel consumption to obtain nine value indicators corresponding to innovation motives. Secondly, a questionnaire of individual basic characteristics, adopter characteristics, and pleated clothing value was developed, and the scale was tested for rank correlation and reliability. Again, the second-order clustering method was used to determine the importance of pleated clothing value indicators. The results showed that the Aesthetic value (1), Surprise value (0.98), Quality value (0.94), and Pleasure value (0.94) of pleated garments were the most important, and three consumer group portraits, namely, Fashion prudent (40.2%), Trend-creating (42.2%), and Aesthetic pioneering (17.6%) were summarized. This study explores the value factors affecting consumers' adoption of pleated clothing, bridges the gap between the characteristic preferences and consumption motives of the target consumer groups of pleated clothing, and helps pleated clothing brands to effectively research and develop products that meet users' needs.

Key words: Early adopter, motivation for innovation, pleated apparel, consumer value, second-order clustering, user profile